一、简介
自1995年起与全球排名百强的芬兰阿尔托大学、美国纽约州立大学石溪分校合作开设双学位课程。韩国最早与海外优秀大学合作双学位MBA和PHD学位课程的韩国高等院校。位于韩国首都首尔市黄金地段,是韩国首家教育部主导创立的以经营管理硕士、工学硕士、博士教育为主的研究生院大学。
可授予MBA工商管理硕士、MS工学硕士、Ph.D管理学博士、Ph.D工学博士等学位,在MBA特色专业方向如工商管理、商业心理学等口碑良好,人工智能与商业应用及人工智能与信息技术专业的工学硕士也受到赞誉。拥有韩国最大规模的MBA毕业校友资源,校友资源12000+,为韩国200多家大中型企业培养核心管理人才,拥有超过1000名的CEO校友关系平台。
韩国唯一以经营管理学科为中心的独立研究生大学院。“全球经营大学评价“中,与耶鲁大学商学院、加州伯克利大学商学院、斯坦福大学商学院、加拿大约克大学商学院等一起被认证为世界一流商学院。
在国际公益Aspen基金会“全球经营学校评价”中获得一流商学院称号,被韩国教育部评选为“(IEQAS)国际化质量认证大学”。
二、专业学制学位介绍
硕士学制:1年(两学期)
博士学制:2年(四学期)
硕博连读:3年(六学期)
前置课程3个月(不占用学期)





三、硕士毕业要求:
1.完成所有课程学习,修满30学分;
2.商业报告/案例研究/毕业论文(任选其一)
毕业授予MBA/MS硕士学位证书,韩文版和英文版
四、博士毕业要求:
1.修满36学分必修课程 (非经济经营专业需修满48学分);
2.毕业论文:博士毕业论文获得学校论文审核委员会审查通过。
3.通过博士论文资格考试,1篇核心期刊登载确认;
*承认期刊:SCOPUS(英文)、KCI(韩文) 、北大核心(中文)、SCI、SSCI、A&HCI
毕业授予PhD管理学博士学位证书,韩文版和英文版
五、学费
硕士总学费:约13.5万(分三次缴纳)
1.报名费:2000元
2.前置课程学费:28000元
3.硕士学费:1015万韩元/学期(约53000元人民币),缴纳两次
★奖学金申请条件
TOPIK三级以上、雅思5.5分以上、托福71分以上
*奖学金仅限硕士学费减免,前置课程不在减免中
博士总学费:约25万(分五次缴纳)
1. 前置课程学费:48000元(含报名费3000元)
2. 博士课程学费:940万韩元/学期(10%奖学金后846万韩元/学期)
3. 学杂费:117.5万韩元/学期
*每学期约缴纳5万人民币
★ 奖学金政策
√ 优秀学生奖,减免10%学费(需通过中国代表处申请)
√ 语言奖学金,TOPIK3级以上、雅思5.5分、托福71分以上
*奖学金仅限博士学费减免,前置课程及学杂费不在减免中
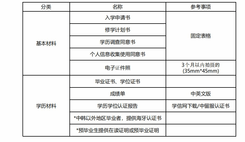
五、申请条件及材料



六、校内咨询联系方式
联系人:黄老师
咨询电话:0311-89162039;0311-89163376
咨询邮箱:international@hebuet.edu.cn
地址:明德楼410国际交流处办公室